我院获立八项山东省社会科学规划项�-山东财经大学经济学院 <#webadvjs#>

????????-????Sands China

学术讲座
当前位置: 首页 > 学术动� > 正文

我院获立八项山东省社会科学规划项�

发布人:经济学院  发布日期�2024-08-14  浏览次数�  

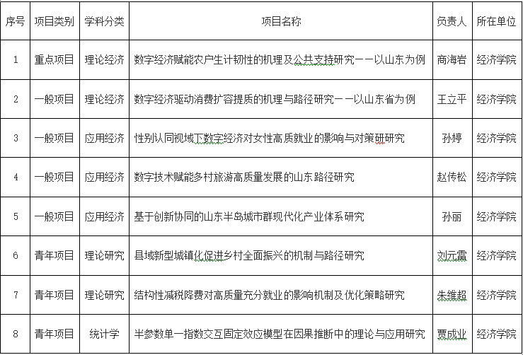
 近日,山东省哲学社会科学工作办公室公布了2024年度山东省社科规划研究项目立项名单,经济学院获立8项。其中,重点项目1项,一般项�4项,青年项目3项,立项总数占全�15.4%,立项数并列全校第一�

 近年来,我院持续推动科研高质量发展,加强有组织科研,强化项目申报辅导,营造良好的科研氛围,目前已经形成了科研项目申报持续高质量发展的良好局靀�